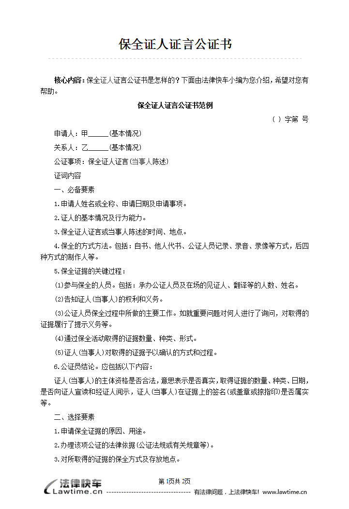
调取证人证言的正确写法与范文示例

调取证人证言的正确写法与范文示例

花开无言 2024-10-16 存证 250 次浏览 0个评论
调取证人证言的范文摘要如下:,,本文是一份关于调取证人证言的范文摘要。在司法程序中,证人证言是非常重要的证据之一。正确地调取证人证言对于案件的解决至关重要。该范文提供了一个清晰的格式,包括证人的姓名、年龄、职业和住所等基本信息,以及证人与案件的关系和所提供的具体证言。还强调了需要在调取证人证言时遵守法律程序,确保证人的意愿和权益得到保护。整篇文章简洁明了,字数控制在100-200字左右。

文章写得非常详尽,但在某些部分可以进一步增加实例或细节描述,以使内容更生动、具体,在“调取证人证言的实施过程”这一部分,可以加入实际调查时的场景描述,如调查人员的提问方式、证人的反应等,文章的图片虽然有助于吸引读者的注意力,但应该更注重图片与文章内容的关联性,确保图片能够恰当地展示文章的核心内容。

修正及增加内容后的部分段落如下:

调取证人证言的正确写法与范文示例

调取证人证言的实施过程

在实际的调查过程中,调查人员需要充分准备,以平和、专业的态度与证人进行沟通,以下是一个实际的场景描述:

调查人员按照预定的时间地点,准时到达证人家中(或指定的会面地点),在尊重证人权利的前提下,调查人员首先向证人说明来意,并请证人提供相关的证言,提问时,调查人员采用开放性问题,引导证人详细叙述案件发生时的情景,同时注意证人的情绪变化,当问到案发当天的情况时,证人可能开始描述当时的场景、涉案人员的行为等,调查人员还会注意证人的语气和表情,以获取更多关于证言真实性的线索。

调取证人证言的正确写法与范文示例

当有条件时,可以进行交叉询问,如果有其他证人提供了关于同一事件的证言,调查人员会对比不同证人的陈述,寻找可能的矛盾点,并进行进一步的核实。

文章的最后部分关于“撰写调取证人证言报告”的内容也可以增加一些具体的撰写技巧和要点,如报告的格式、需要注意的细节等。

调取证人证言的正确写法与范文示例

希望这些建议对进一步完善文章有所帮助。

转载请注明来自无忧安证,本文标题:《调取证人证言的正确写法与范文示例》

百度分享代码,如果开启HTTPS请参考李洋个人博客

发表评论

快捷回复:

验证码

评论列表 (暂无评论,250人围观)参与讨论

还没有评论,来说两句吧...

Top